Administrative Division

Staff

Adobe Express - file (10)
Adobe Express - file (11)

Keith Bryer
Fire Chief

James Ippolito
Deputy Fire Chief

Adobe Express - file (13)

Cory Bessette
Assistant Chief - Administration

Adobe Express - file (12)

Myles Held
Division Chief of Support Services

Responsibilities

The Administrative Division is responsible for the management, coordination, and support functions. While operations are the most visible parts of a fire department, the administrative division ensures that all resources, personnel, and logistics are in place to support operations. Responsibilities of the administrative division include budgeting and finance, personnel and human resources, policy and planning, maintaining accreditation and ISO rating initiatives, and public information.

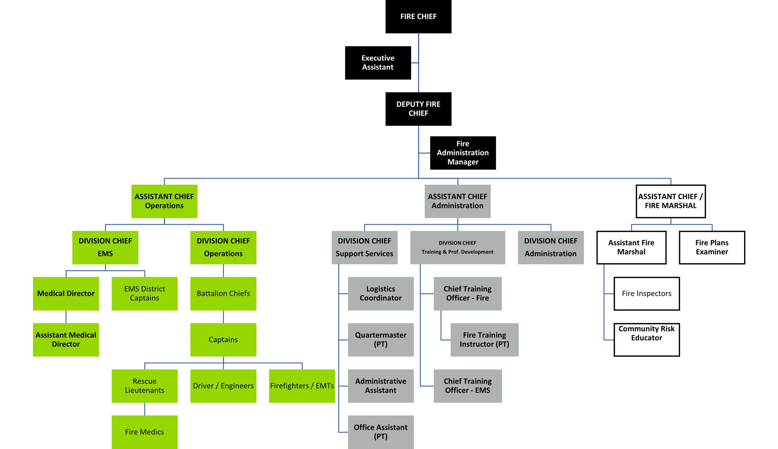
Organizational Chart

CHART